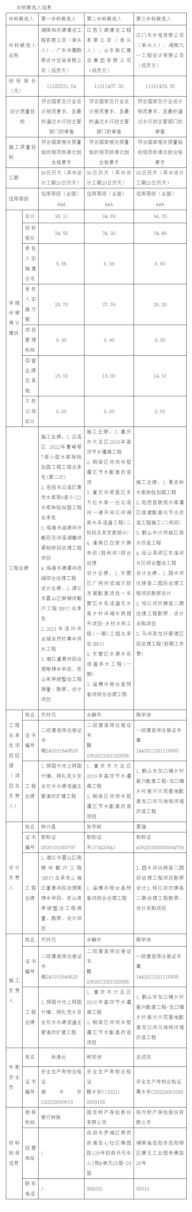
大华建设项目管理有限公司受岳阳市云溪区长岭街道办事处的委托,代理云溪区长岭街道农村安全饮水管网提质改造建设项目工程总承包,2024年07月22日09:30分(北京时间)在岳阳市公共资源交易中心进行了公开开标,在岳阳市云溪区水利局监督下,依法组建的评标委员会按照招标文件确定的评标原则和评标办法进行了细致的评审,并推荐本项目中标候选人排名如下:
公示期:2024年07月23日至2024年07月26日


公示期内如有异议,请根据《湖南省招标投标活动投诉处理方法》湘发改法规规〔2024〕419号的有关规定,以书面形式向招标人提出,公示期届满时,对以上中标候选人若无异议,招标人将根据招标文件规定要求确定本项目的中标人。
招 标 人:岳阳市云溪区长岭街道办事处
地 址:岳阳市云溪区
联 系 人: 李先生
电 话:13575005970
监管部门:岳阳市云溪区水利局
电话:0730-8413420
招标代理机构名称:大华建设项目管理有限公司
地址:岳阳市南湖新区棠溪人家南区五街28栋2801
联系人:叶女士
联系电话:18075734091







