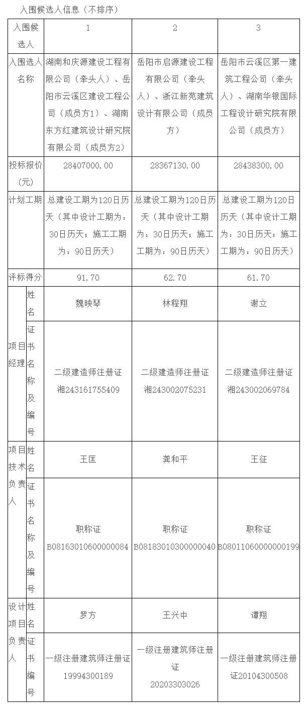
根据招标投标相关法律法规及招标文件的规定,岳阳市云溪区城乡生活垃圾分类收转运系统建设项目(EPC+0)评标工作已经结束,本项目采用“综合评估法”的评标办法,评标委员会推荐了以下3名入围候选人(不排序),现将相关信息予以公示。公示期2024年7月23日至2024年7月26日。

公示期内如有异议,请根据《湖南省招标投标活动投诉处理方法》湘发改法规规〔2024〕419号的有关规定,以书面形式或通过电子招标投标交易平台向招标人提出,公示期届满时,对以上入围候选人若无异议,招标人将根据招标文件规定要求确定本项目的中标人。
招 标 人名称:岳阳市云溪区环卫绿化服务所
地 址: 岳阳市云溪区
联 系 人: 邹先生
电 话: 18821850762
招标代理机构名称:湖南岳建项目管理有限公司
地址:岳阳市白杨坡路德郡卡布奇诺小区西单元A栋1301室
联系人:叶先生
联系电话:19973049510
监督部门:岳阳市云溪区建设工程招标投标事务中心、岳阳市云溪区招投标监督管理办公室
电话:0730-8418997、0730-3065066







