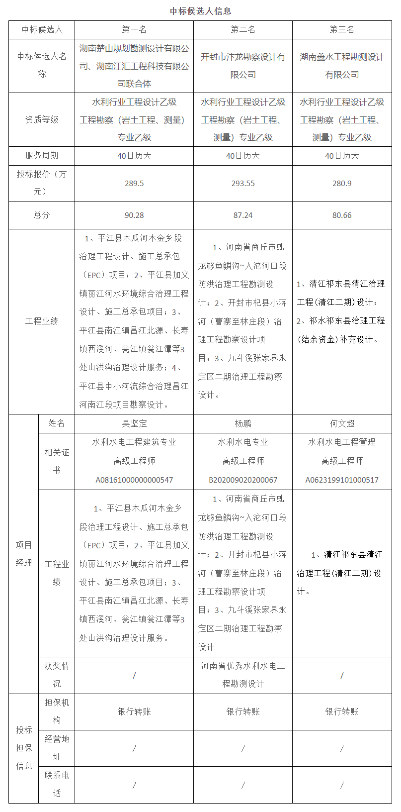
根据招标投标相关法律法规及招标文件的规定,平江县中小河流综合治理钟洞河(长庆段、三市段、三墩段、童市段)勘察设计项目的评标工作已经结束,本项目采用“综合评估法”,评标委员会推荐了以下中标候选人,现将相关信息予以公示。公示期2025年3月7日至2025年3月12日。
招标人:平江县水利建设事务中心
联系电话:15842855558
招标代理机构:湖南明诚项目管理有限公司
联系电话:0730-6283833
监管部门:平江县水利水电工程建设招投标管理办公室
联系电话:0730-6222620

公示期间如有异议,请根据《湖南省招标投标活动投诉处理办法》湘发改法规规【2024】419号的有关规定,向招标人和招标代理机构书面反映;公示期届满时,对以上中标候选人若无异议,招标人将确定排名第一名的中标候选人为中标人。







