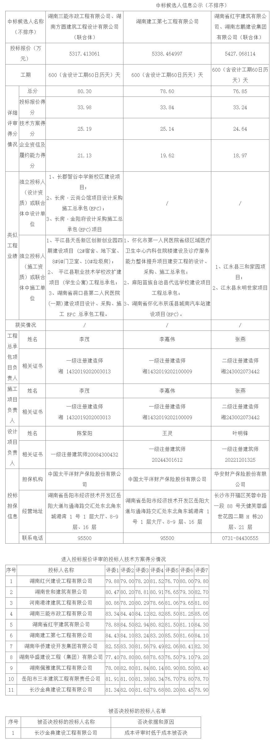
根据招标投标相关法律法规及招标文件的规定,平江县长寿镇维夏中学整体新建项目工程总承包评标工作已经结束,本项目采用“综合评估法”的评标办法,评标委员会推荐了以下3名中标候选人(不排序),现将相关信息予以公示。公示期2025年01月17日至2025年01月22日。
招标人:平江县长寿镇人民政府
联系电话:13786622347
招标代理机构:国鼎和诚项目管理集团有限公司
电话:0730-6261398
监管部门:平江县住房和城乡建设局建设工程招标投标管理办公室
联系电话:0730-6284469

公示期内如有异议,请根据《湖南省招标投标活动投诉处理办法》湘发改法规〔2024〕419号的有关规定,向招标人或招标代理机构书面反映。







