1.招标条件
本招标项目临湘市羊楼司镇至湖北新店公路建设(项目名称)已由临湘市发展和改革局(项目审批、核准或备案机关名称)以《关于临湘市羊楼司镇至湖北新店公路建设工程可行性研究报告的批复》、临发改审(2024)190号批准建设,施工图设计已由临湘市交通运输局(批准机关名称)以临湘市交通运输局关于临湘市羊楼司镇至湖北新店公路建设工程一阶段施工图设计的批复、临交发(2024)33号(批文名称及编号)批准,项目业主为临湘市公路建设和养护中心,建设资金来自专项补助资金及自筹(资金来源),招标人为临湘市公路建设和养护中心。项目已具备招标条件,现对该项目的施工进行公开招标。2.项目概况与招标范围
2.1 建设地点:湖南省岳阳市临湘市羊楼司镇、坦渡镇。
2.2 项目建设规模及招标范围:临湘市羊楼司镇至湖北新店公路建设本项目路线全长20.296km,按三级公路技术标准建设,标准路基宽度8m,路面宽度7m,双车道,设计速度30km/p,沥青路面结构。包括路基、路面、涵洞、交通安全设施、绿化等工程内容。现对该项目线路范围的施工进行公开招标。
本次招标工程共分为1个标段。其类别划分、工程内容等见下表

本项目计划总工期720日历天,其中本次招标工程计划工期为:720日历天。
3.投标人资格要求
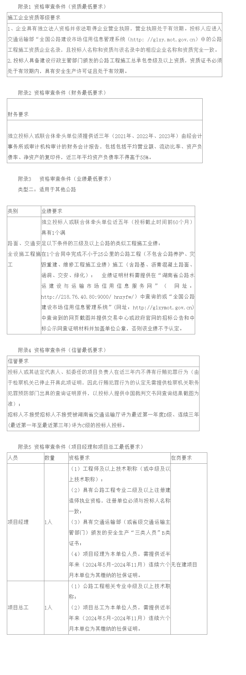
3.1 本次招标要求投标人须具备公路工程施工总承包叁级及以上资质。具有类似项目业绩(详见附录3资格审查条件(业绩最低要求)),并在人员、设备、资金等方面具有相应的施工能力。
投标人应进入交通运输部“全国公路建设市场信用信息管理系统(http://glxy.mot.gov.cn)”中的公路工程施工资质企业名录,且投标人名称和资质与该名录中的相应企业名称和资质完全一致。
3.2 本次招标(接受)联合体投标。联合体投标的,联合体所有成员数量不得超过2家,且应满足下列要求:详见投标人须知前附表1.4.2。
3.3 每个投标人可在本次招标中对1个标段投标,被湖南省交通运输厅评为AA级的投标人,可在本次招标中给予增加0个标段投标的奖励,奖励后的可投标段数不得超过本次招标工程类别的标段总数。每个投标人允许中1个标。被湖南省交通运输厅评为C级的投标人,减少1个标段中标的机会(项目招标仅1个标段的除外)。对投标人信用等级的认定条件为:湖南省交通运输厅最新年度发布的信用等级。
3.4 与招标人存在利害关系且可能影响招标公正性的单位,不得参加投标。单位负责人为同一人或者存在控股、管理关系的不同单位,不得参加同一标段投标,否则,相关投标均无效。
3.5 招标人不接受被湖南省交通运输厅评为最近第一年度D级、连续三年(最近第一年至最近第三年)评为C级的投标人投标”。
3.6 招标人不接受在全国企业信用信息公示系统(http://www.gsxt.gov.cn)中被列入严重违法失信企业名单的或在“信用中国”网站(www.creditchina.gov.cn)中被列入失信被执行人名单的投标人投标。
4.招标文件的获取
4.1 根据规定,本项目只接受网上报名。凡有意参加投标者,请在岳阳市公共资源交易中心窗口办理CA认证后,从2024年12月18日至2024年12月25日(北京时间,下同)自行在岳阳市公共资源交易网下载/获取招标文件、图纸等相关资料,网上下载的招标文件与书面招标文件具有同等法律效力。凡资料不全、投标人与其证照不符、超过招标文件下载购买时间将被拒绝。投标人应及时关注网上相关招标信息,如有遗漏招标人概不负责,所造成的投标失败或损失由投标人自行负责。
5.投标文件的递交及相关事宜
5.1 本项目不统一组织进行工程现场踏勘,但鼓励各潜在投标人自行现场踏勘,根据现场实际情况综合考虑投标报价,合同期内不调价。
5.2 投标文件递交的截止时间(投标截止时间,下同)为2025年1月8日9时30分请投标人在岳阳市公共资源交易网(http://ggzy.yueyang.gov.cn)下载电子投标文件制作工具编制投标文件。
5.3 投标人应在投标截止时间前通过电子招标投标交易平台递交数据电文形式的投标文件。逾期送达的投标文件,电子招标投标交易平台予以拒收。
5.4 投标保证金的递交:
投标保证金金额:贰拾捌万元整
投标人采用现金或者支票形式提交的投标保证金应当从其基本账户转出,投标保证金缴纳截止时间:在2025年1月7日12时0分(北京时间)前以转账、电汇、网银方式从投人基本账户一次性划款到以下指定投标保证金专用账号上(以到账时间为准)。
户 名:岳阳市公共资源交易中心
开户银行:投标人在网上可自行选择保证金专户银行账户
账 号:随机获取(投标人应在2024年12月25日17时0分前获取该账号)。
采用银行保函时,应由投标人开立基本账户的银行出具保函(投标人应在2024年12月25日17时0分前选定纸质保函方式的投标保证方式,且需在投标保证金缴纳截止时间前在“公共资源交易担保管理系统中”上传加盖公章的纸质保函扫描件。
采用电子保函方式时,登录岳阳市公共资源交易网,线上办理电子保函投保手续(投标人应在2024年12月25日17时0分前选定电子保函方式的投标保证方式)。
联合体投标的,投标保证金由牵头人提交。
6.评标办法
本项目评标办法采用技术评分最低标价法。
7.发布公告的媒介
本次招标公告同时在湖南省招标投标监管网、岳阳市公共资源交易网上发布。
8.附件
附件 1:资格审查条件要求(详见第二章 投标人须知之附录)
附件 2:评标办法:(详见第三章 评标办法)
附件 3:项目概况
9.联系方式
招标人:临湘市公路建设和养护中心
地址:临湘市长安中路41号
邮编:414000
项目负责人:周锦骞
电话传真:17873036630
电子邮件:821620457@qq.com
招标代理机构:国鼎和诚项目管理集团有限公司
地址:岳阳市青年中路398号恒泰大厦南栋十三楼
项目负责人:任丹
联系电话:18974066561
邮编:414000
电话/传真:18974066561
电子邮件:360415399@qq.com
监督部门:临湘市交通运输局、临湘市招标投标办公室
地址:临湘市长安中路33号、临湘市长安街道长盛西路333号
电话:0730-3722720、0730-3388072
传真:/
邮编:414300








