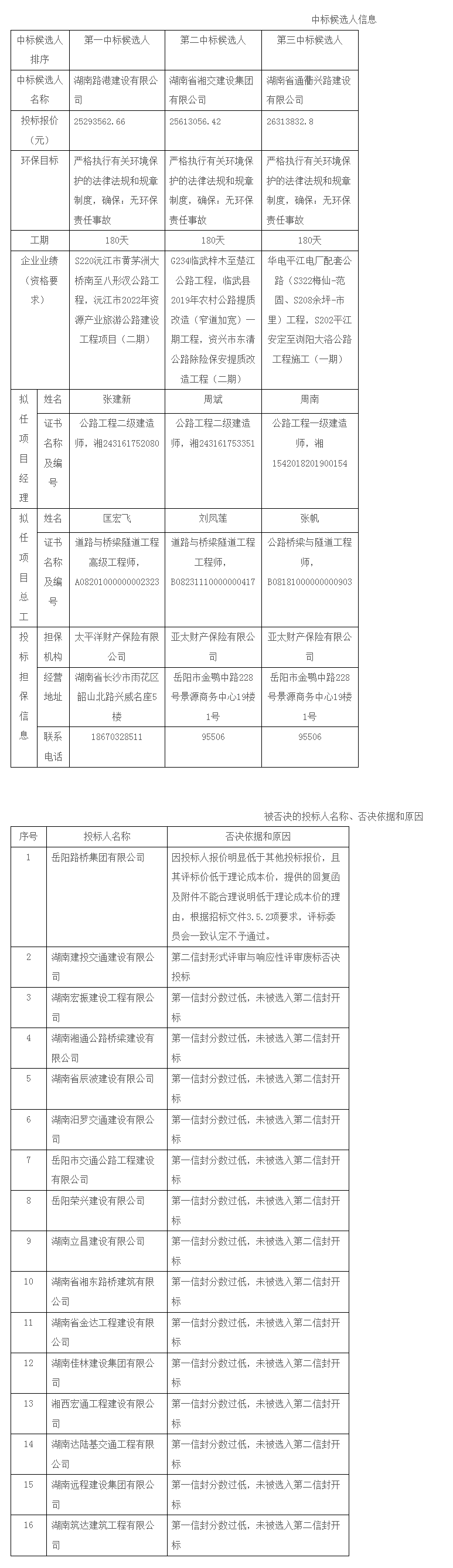
根据招标投标相关法律法规及招标文件规定,岳阳县X126大渡线(大屋湾至柏祥)乡镇通三级公路及X131线云山乡至甘田公路提质改造项目评标工作已经结束。本项目于2024年9月25日上午9:30在岳阳市公共资源交易中心举行开、评标,评标办法采用“技术评分最低标价法”评标委员会推荐了以下3名中标候选人(排列如下表格),现将相关信息予以公示。
公示期2024年9月30日至2024年10月10日。
公示期为3个工作日,公示期内如对中标候选人无异议,公示期满后,招标人将确定第一中标候选人为中标人。
招标人:岳阳县农村公路养护中心
联系人及联系方式:邹先生 18773065865
招标代理机构:湖南湘建智科工程技术有限公司
联系人及联系方式:陈先生19109832777
监管部门:岳阳县招标投标综合管理办公室0730-7667502

公示期内如有异议,请根据《湖南省招标投标活动投诉处理办法》湘发改规[2024]419号的有关规定,向招标人或投标代理机构书面反映;公示期届满时,对以上中标候选人若无异议,招标人将确定排名第一名的中标候选人为中标人。







