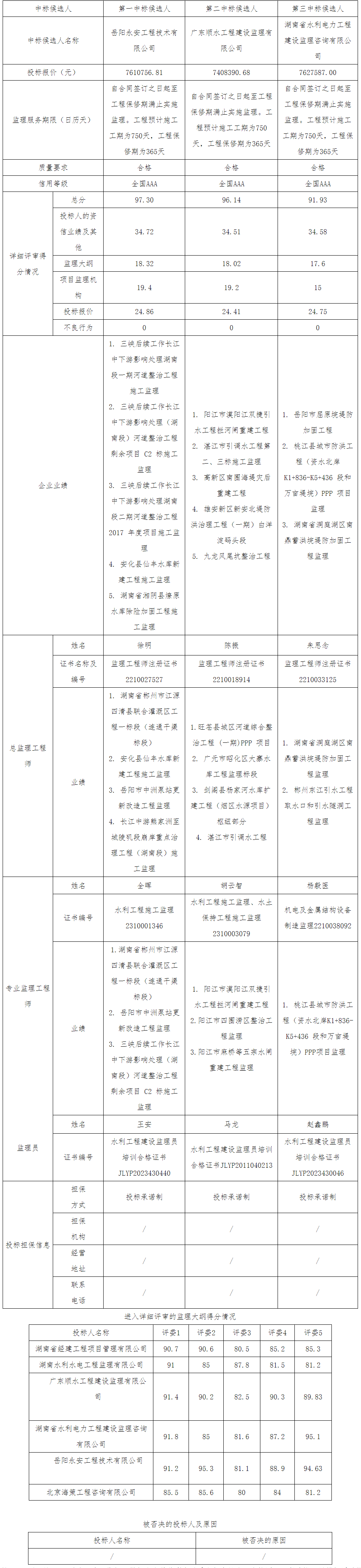
湖南长智项目管理有限公司受岳阳市铁山供水工程事务中心的委托,代理湖南省铁山灌区“十四五”续建配套与现代化改造工程(二期)施工监理招标,2024年3月28日09时30分(北京时间)在岳阳市公共资源交易中心进行了公开开标,在岳阳市水利水电工程建设招投标管理办公室监督下,依法组建的评标委员会按照招标文件确定的评标原则和评标办法进行了细致的评审,并推荐本项目中标候选人排名如下:

公示期2024年3月29日始至2024年4月3日17时止。公示期间,投标人和其他利害关系人如有异议,应按照《工程建设项目投标活动投诉处理办法》、《关于印发<湖南省招标投标活动投诉处理办法>的通知》(湘发改法规〔2019〕294号)提出异议或投诉。
招标人:岳阳市铁山供水工程事务中心
联系人: 费先生
联系电话:18373081188
招标代理:湖南长智项目管理有限公司
联系人:丁女士、付女士
联系电话:0730-8556545
招标代理地址:岳阳经济技术开发区珍珠山小区6栋西单元102室
监管单位:岳阳市水利水电工程建设招投标管理办公室
联系电话:0730-8092232







