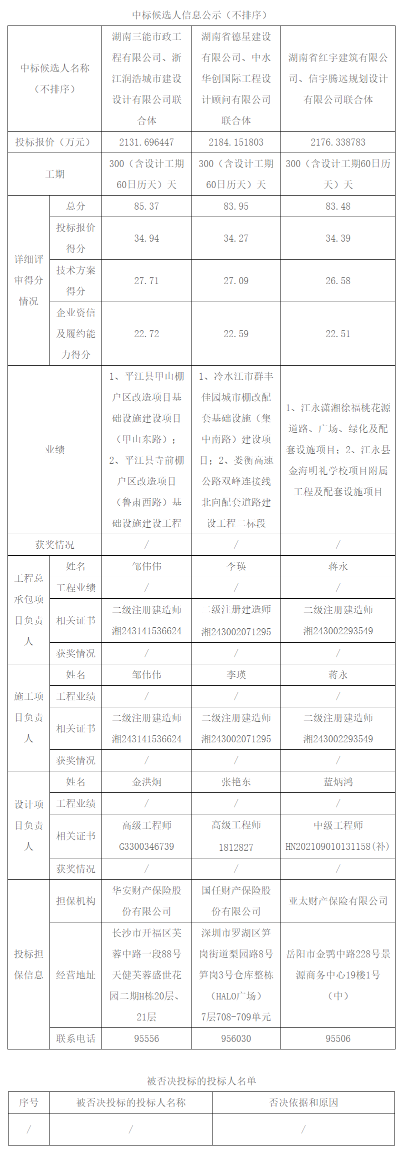
根据招标投标相关法律法规及招标文件的规定,平江县美景华城片区老旧小区改造配套基础设施建设项目工程总承包评标工作已经结束,本项目采用“综合评估法”的评标办法,评标委员会推荐了以下3名中标候选人(不排序),现将相关信息予以公示。公示期2024年3月6日至2024年3月11日。
招标人:平江县住房和城乡建设局
联系电话:13974009525
招标代理机构:国鼎和诚项目管理集团有限公司
电话:0730-6261398
监管部门:平江县住房和城乡建设局建设工程招标投标管理办公室
联系电话:0730-6284469

公示期内如有异议,请根据《湖南省招标投标活动投诉处理办法》湘发改法规〔2019〕294号的有关规定,向招标人或招标代理机构书面反映。







