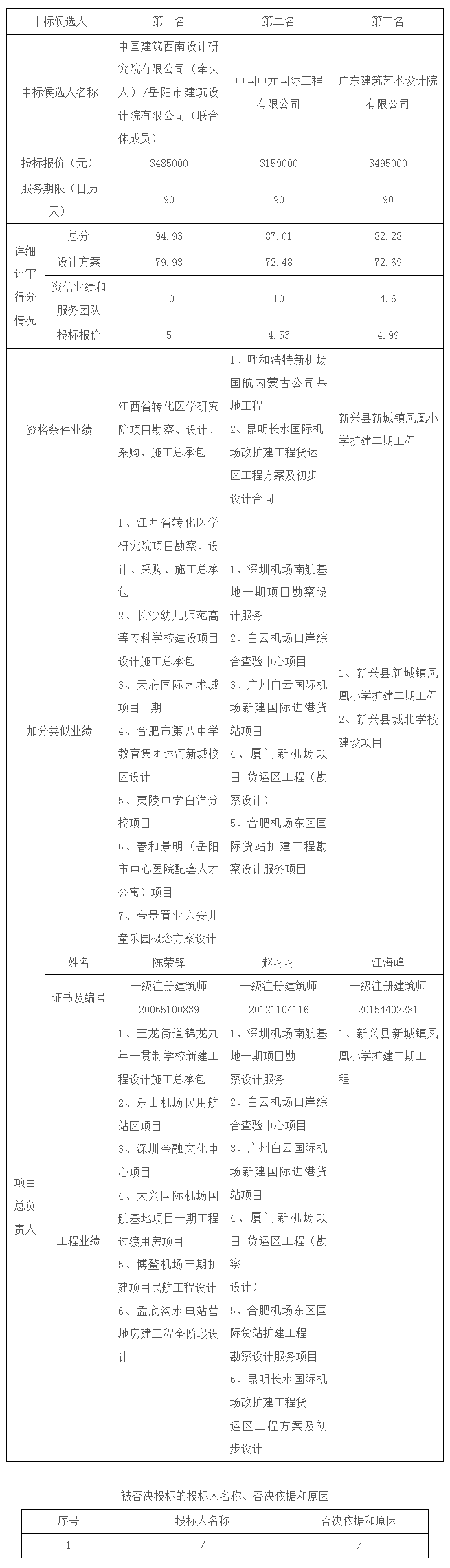
根据招标投标相关法律法规及招标文件的规定,岳阳三荷机场改扩建工程货运库、机场综合业务用房、职工宿舍等建筑及配套设施初步设计项目评标工作已经结束,本项目采用综合评估法的评标办法,评标委员会推荐了以下3名中标候选人(排序),现将相关信息予以公示。公示期2024年3月1日至2024年3月6日。
招标人:岳阳三荷机场项目投资建设开发有限公司
联系电话:15717302929
招标代理机构:湖南富余建设项目管理有限责任公司
联系电话:0730-8236832
监管部门:岳阳市建设工程招标投标管理办公室
联系电话:0730-8216835

公示期内如有异议,请根据《湖南省招标投标活动投诉处理办法》湘发改法规〔2019〕294号的有关规定,向招标人或招标代理机构书面反映;公示期届满时,对以上中标候选人若无异议,招标人即确定排名第一名的中标候选人为中标人。







