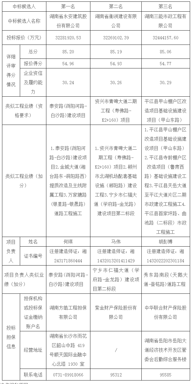
根据招标投标相关法律法规及招标文件的规定,汨罗高新区表面处理中心基础设施配套及雨污分流工程建设项目评标工作已经结束,本项目采用“综合评估法”的评标办法,评标委员会推荐了以下3名中标候选人(排序),现将相关信息予以公示。公示期2024年3月1日至2024年3月6日。
招标人:湖南汨之源实业集团有限公司
电 话:0730-3058688
监管部门:汨罗市建筑工程服务中心
电 话:0730-5222765
招标代理机构:湖南中联环工程项目管理有限公司
电 话:15207307844、15573080391


公示期内如有异议,请根据《湖南省招标投标活动投诉处理办法》湘发改法规〔2019〕294号的有关规定,向招标人或招标代理机构书面反映;公示期届满时,对以上中标候选人若无异议,招标人即确定排名第一名的中标候选人为中标人。







