这样比“阳了”更危险!
来源:智慧岳阳 发布时间:2022-12-21 08:58:34
日前,西安交大一附院的隔离病房送来一位新型冠状病毒感染者,经诊断,该患者处于昏迷状态、肝功能严重受损、伴有肾功能衰竭,但肺部完全正常,没有病变。是什么原因将患者置于生死的边缘呢?原来,这位患者小胡事先准备了一些预防新冠病毒的药物,有止咳的、化痰的、退烧的、止疼的,一共十来种。不巧,他发烧了,体温38.8摄氏度,还有发冷、全身酸困、咽痛、鼻塞、咳嗽等症状。小胡顾不上看说明书,也没有咨询医生,一股脑儿地把每种药取两颗,吃了下去。晚上,室友发现小胡不对劲,一声不吭、流鼻血、面色苍白,于是赶快把他送到医院。经过西安交大一附院重症医学科、感染科的检查,诊断为急性肝衰竭、肝性脑病,新型冠状病毒感染轻型。进一步寻找原因,原来是药物导致的肝衰竭。也就是说,小胡新冠感染并不重,是轻型;但药物导致肝衰竭,差点要了小胡的命。
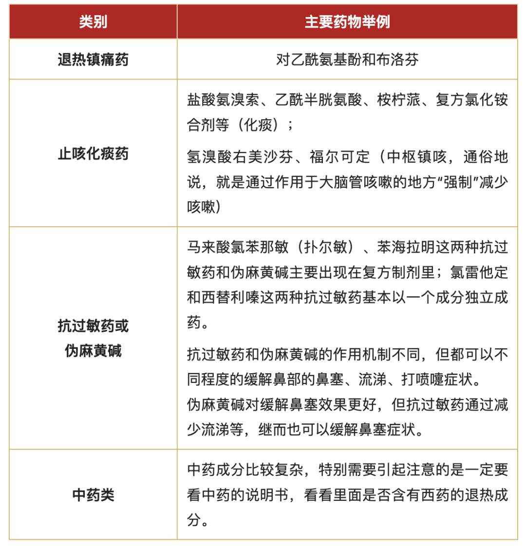
专家介绍,药物性肝损伤是指由各类处方或非处方的化学药物、生物制剂、传统中药、天然药、保健品、膳食补充剂及其代谢产物乃至辅料等所诱发的肝损伤,重者可致急性肝衰竭及至死亡。专家说,常见的包括非甾体类抗炎药(常见退烧止痛药)如对乙酰氨基酚,抗感染药物如利福平,中枢神经系统用药如卡马西平,降血脂药物如他汀,代谢性疾病用药、激素类药物、某些生物制剂,不同药物可导致相同类型肝损伤,同一种药物也可导致不同类型的肝损伤。在欧美发达国家,非甾体类抗炎药、抗感染药物、草药和膳食补充剂是导致肝损伤的常见原因。其中,对乙酰氨基酚是引起急性肝衰竭最主要的原因。答案是:中药也可导致肝损伤甚至肝衰竭。越来越多的草药潜在肝脏毒性被报道,350多种植物含有肝脏毒性的生物碱,如何首乌、三七粉、蜂胶等中草药,均可导致肝损伤肝衰竭。例如,含有吡咯双烷生物碱的土三七可以引起直接的、剂量依赖性肝脏毒性,导致典型的肝脏静脉栓塞性疾病,现称肝窦阻塞综合征,后期可出现肝纤维化或肝硬化。专家提醒,目前的“新冠病毒感染者居家治疗常用药参考表”包含了对乙酰氨基酚(扑热息痛)、布洛芬、阿司匹林等解热镇痛类药物,均容易导致药物性肝损伤,还有一些中草药也是药物性肝损伤的常见原因。专家介绍,急性肝损伤的临床表现通常无特异性。潜伏期差异很大,可短至1至数日,也可长达数月。多数患者可无明显症状,仅有肝脏生化指标不同程度的升高。部分患者可有乏力、食欲减退、厌油、肝区胀痛及上腹不适等消化道症状。淤胆明显者可有全身皮肤黄染、大便颜色变浅和瘙痒等。少数患者可有发热、皮疹、嗜酸性粒细胞增多甚至关节酸痛等过敏表现,还可能伴有其他肝外器官损伤的表现。病情严重者可出现急性肝衰竭或亚急性肝衰竭。收治的患者小胡,就是在服用对乙酰氨基酚后仅一天就出现了严重的急性肝衰竭。首先在用药前一定要认真阅读药品说明书,注意在说明书中对药物肝毒性给予黑框警示、警告和预防措施。其次要遵循说明书合理用药,控制药物用量,避免滥用药物。第三在用药期间要定期进行肝脏生化学检测。最后要加强安全用药的公众健康教育,特别是要消除中药、天然药、保健品、膳食补充剂无肝毒性的错误认识。最后,专家们想给大家再次强调一下,新冠并不可怕,目前的新冠以无症状和轻型为主,出现症状了合理用药即可,千万不要因为想让新冠好得快而超剂量用药。患者小胡本身的新冠症状是很轻的,但因为超剂量使用了对乙酰氨基酚而出现了急性肝衰竭,需要进行抢救和治疗。12月18日,中国药科大学国家执业药师发展研究中心副主任康震教授告诉人民日报健康客户端,“视频中展示的包装盒图案动作虽然不同,但它们都有一个共同点,即都是处于运动状态的动作,而且重点肌肉部位都用‘点’或‘星’等标识进行了标注。不同‘布洛芬’作用不同,缓释胶囊强项在镇痛,不是退烧。”康震提示,如果再认真看,会发现视频中展示的包装盒药品化学名都是布洛芬缓释胶囊”, 布洛芬缓释胶囊/片与布洛芬胶囊/片功效上是有区别的,布洛芬胶囊/片主要用于退烧,而且布洛芬缓释胶囊/片则主要用于缓解疼痛,尤其是由运动产生的肌肉疼痛,比如运动中拉伤、长时间不运动突然运动导致的肌肉酸疼等。这也是为什么不同厂家生产的布洛芬缓释胶囊包装盒上都会用到运动类的示意图的原因所在。当然,也不排除企业间相互模仿。“当然,如果感染新冠出现了身体的疼痛,用布洛芬缓释胶囊/片也是可以的。需要提醒的是,它没有或者说只有很弱的退烧功效”。康震教授解释,因不懂二者的区别,误将布洛芬缓释胶囊/片用于退烧,又嫌效果太慢,加大剂量,导致胃肠道刺激或造成胃溃疡的情况并不少见。记者查阅发现,除布洛芬缓释胶囊外,布洛芬制剂种类还包括布洛芬混悬液、布洛芬片、布洛芬颗粒等,那么不同的剂型有什么区别?我们在居家治疗中应当如何选用呢?“混悬液、颗粒主要是用于儿童(6个月以上)的剂型,一是便于吞咽,二是内含布洛芬的剂量少;成年患者则适合选用胶囊及片剂等剂型。需要注意的是,混悬剂需要摇匀后再使用。”康震教授提醒,“无论使用哪种剂型,购买前首先要看清楚药品外包装上的适合症说明,明确是用于退烧,还是镇痛抗炎。”感冒药只是可以缓解感冒时候出现的各种不适症状,让人体舒服一点,也就是我们平时说的“对症治疗”。“吃了总比没吃强”是一个用药误区。另外,也不需要规律性用药,只在必要时用药。比如,不发热或低热时不需要服用退热药。
新冠感染者
居家用药安全提示









来源:青年湖南