►►►
一、政策解读
(一)基本原则
(二)招生对象
(三)招生办法
(四)招生程序
咨询电话:0730-8870853(区招生办)
0730-8870805(区教育局阳光服务中心)
监督电话:0730-8288126(区教育局纪检监察联络室)
附件:
1.网上学位申请资料上传说明
2.2022年小学招生范围
3.2022年小学招生政策答疑
4.2022年小学招生咨询电话
►►►
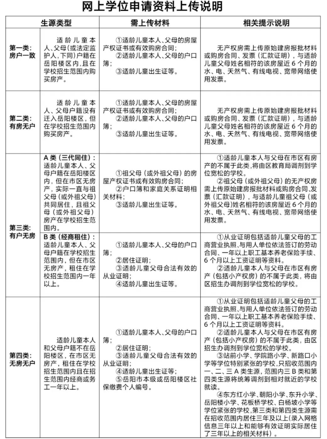
附件1:网上学位申请资料上传说明

►►►
附件2:2022年小学招生范围



►►►
附件3:2022年小学招生政策答疑
疑问一:今年小学一年级新生怎样在网上报名?
答:家长关注“岳阳楼区教育局”微信公众号,点击“报名入口”报名,或直接扫描“2022年岳阳楼区入转学报名系统”小程序二维码报名。根据生源类别选择相应的通道报名,并按要求上传相关资料。如需帮助,请拨打相应学校的咨询电话或持相关证件到学校服务点办理。
疑问二:今年楼区消除大班额专项行动对小学招生有什么要求?招生容量能否保证符合条件适龄儿童就读?
答:按照消除大班额的要求,小学一年级招生每班不超过45人。由于生源分布不均等原因,部分学校学位较为紧张,整体来说,能够满足符合条件的适龄儿童就读需求。
疑问三:一年级新生入学是否需要到社区登记网格信息?
答:需要。无论是持有岳阳楼区户口的常住户,还是非岳阳楼区户口的进城务工(经商)人员子女就读,都需要提前在社区网格登记基本信息。
疑问四:小孩想到民办学校就读,怎样报名?能确保录取吗?
答:有就读我区民办学校意愿的学生,统一到“岳阳楼区教育局招生管理平台”申请学位。民办学校招生结果与招生计划数相关,如果报名人数未超过招生计划的,报名适龄儿童全部录取;报名人数超过招生计划的,采取电脑摇号的方式进行,根据摇号结果确定录取名单。岳阳楼区民办学校需先满足本区生源就读需求,如本区报名适龄儿童已超过招生计划数,则非楼区适龄儿童不能参加摇号,如民办学校报名人数未达到招生计划数,经区教育局批准,非楼区适龄儿童可以参加民办学校的录取。
疑问五:孩子填报了就读民办的意愿,摇号未被录取,还能到公办学校就读吗?
答:填报了民办学校意愿,摇号未被录取的适龄儿童继续参加公办学校的招录,根据适龄儿童实际情况分配到相应的公办学校就读。
疑问六:孩子如果已经被民办学校录取,还能继续参加公办学校的录取吗?
答:为保证正常招生秩序,已经被民办学校录取的学生不再参加公办学校的录取,确因特殊情况需改读公办学校的,必须经所录取的民办学校同意并签署意见,在规定时间内到区招生办提出申请,由区招生办批准后统筹调剂到有空余学位的公办学校就读,不再按就近原则分配,逾期不再受理。
疑问七:怎样理解就近入学?
答:就近入学,是指义务教育阶段适龄儿童按照家庭实际居住地到就近的学校读书。所谓就近,并非地理位置、空间距离的绝对就近,而是相对的就近,即按照教育部门划定的招生入学范围,到相对应学校入学。学校招生入学范围的划分是根据人口分布情况、学校容量及学校布局情况,以道路、街(巷)、山、水等为界而确定的,所以有可能居住在学校大门对面,而因为有马路隔开也不属于入学范围。
疑问八:住在学校旁,可以录取到该校读书吗?
答:录取到某校就读的依据是适龄儿童本人或父母亲的房产和户口信息等为主要依据。因此,为了让孩子上某所热点学校而投亲靠友者或临时租赁房屋者,并不能作为就近入学的依据。
疑问九:我家住地与某校只隔了一条马路,我的孩子却录取不到该学校,为什么?
答:因为招生范围确定的原则是分块划片、相对就近,一般情况下以路为界,这种现象是不可避免的。
疑问十:错过学位申请时间怎么办?
答:如果不按规定时间申请学位和报到注册,会影响孩子正常录取。符合就读条件的儿童错过申请学位和报到注册时间,将只能统筹调剂到有学位的其他学校就读,不能保证在本片区学校就读。
疑问十一:怎样理解“房户一致”优先原则?
答:我区将生源分成四种类型,即:房户一致、有房无户、有户无房、无房无户。在划定招生范围内,严格按生源类型排序,依次招录学生,即:“房户一致”为第一类,优先录取,如招生计划还未录满,则依次招录第二类“有房无户”,以此类推,直至按计划招满为止。
疑问十二:我在招生学校范围内开店经营,有营业执照,我的孩子能够到招生学校就读吗?
答:此类情况要视招生学校容量而定,学位不足时由区教育局统筹调剂安排就读。
疑问十三:我的孩子在外地读一年级,请问可以到岳阳楼区申请一年级学位吗?
答:不能。按学籍管理有关规定,义务教育阶段学生不得留级或变相留级。对于因弄虚作假而被录取的学生,将取消其录取资格。已就读学生,无法重新注册学籍,因学籍造成的一切问题由家长负责。
疑问十四:我的孩子想转学插班到岳阳楼区小学就读有什么政策要求?
答:在籍学生从外地转入岳阳楼区就读,必须是在岳阳楼区范围内购买住房或者在岳阳楼区范围内务工(经商),且在社区录入网格信息。继续实施消除大班额专项行动,超过标准班额的班级原则上不招收插班生,因家庭搬迁或父母工作调动等特殊原因需要转学的,只能到相对就近的学校就读。区内学校之间原则上不允许转学,特别是相邻学校之间严格禁止转学。
疑问十五:前期提供了失效、不符合条件或虚假的证件,后期还可以补申请吗?
答:提供失效、不符合条件或虚假证明材料的,原则上不予安排学位。房屋、户口均在岳阳楼区范围内的适龄儿童,统筹调剂到有空余学位的学校。伪造证件情况严重的,报公安部门追究责任。
疑问十六:最近,有学校要求家长提供不动产证(房产证)、户口本等证件,这是为什么?
答:这是为了核准适龄儿童实际居住情况,降低录取误差,实现就近入学。家长网上申请学位后,学校需要核实家庭住址、户口等情况,这需要核对适龄儿童家庭相关证件的原件和复印件,证件核实后再退还给家长。由此给家长造成的不便,敬请理解。
►►►
附件4:2022年小学招生咨询电话

如需咨询,请您于工作时间拨打电话。
上午:9:00—11:30
下午:14:30—17:30
敬请各位家长对招生工作予以理解、支持、配合。
岳阳市岳阳楼区教育局
2022年7月27日
来源:岳阳市岳阳楼区教育局








