你被APP软件悄悄扣费过吗?
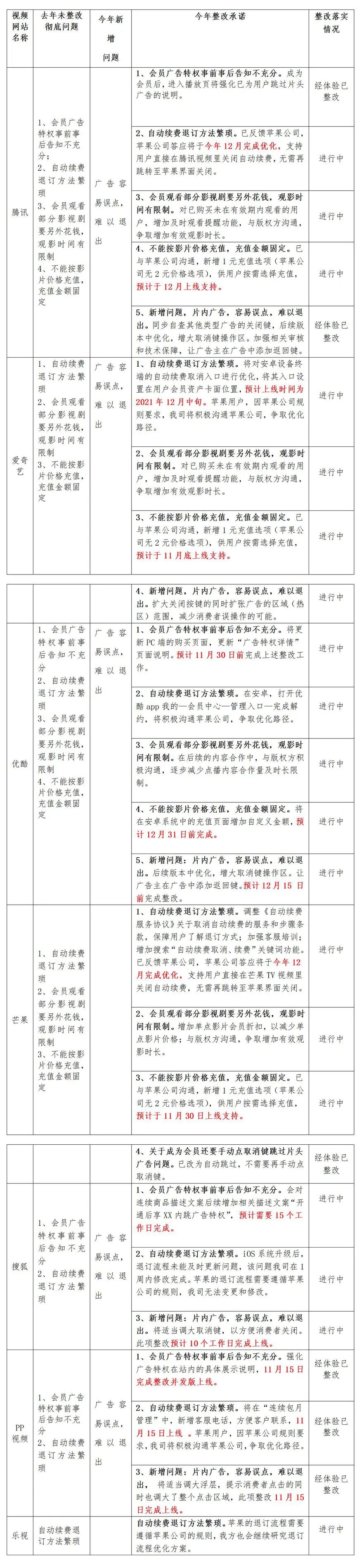
国内7家视频网站承诺
年内完成整改
取消强制自动续费

相关部门负责人表示,这段时间,他与各视频网站保持紧密沟通,从7家视频网站的整改进展情况来看,不少网站整改迅速;从承诺情况来看,大部分网站整改事项将于11月底或12月中旬完成,请广大消费者共同监督。
来源:新闻晨报、浙江新闻客户端、浙江省消保委
你被APP软件悄悄扣费过吗?
国内7家视频网站承诺
年内完成整改
取消强制自动续费

相关部门负责人表示,这段时间,他与各视频网站保持紧密沟通,从7家视频网站的整改进展情况来看,不少网站整改迅速;从承诺情况来看,大部分网站整改事项将于11月底或12月中旬完成,请广大消费者共同监督。
来源:新闻晨报、浙江新闻客户端、浙江省消保委